有在玩Arduino,NodeMCU,ESP32開發版的Maker們,往往有些idea 用麵包板測試完成後
想要實際來用,但是總不能直接麵包板插著線這樣使用,何況有多個組件串接的時候,這時候就需要做一塊自己的PCB。
以前要用專門設計的程式,現在有網頁版的PCB Layout設計軟體,使用上其實很方便,可以讓你的想法做成實際的PCB。
我們就花30分鐘快速創建自己的PCB吧!!!
1.首先到EasyEDA的網站,可以用google 帳號直接登入

2.登入後開始創建一個計畫 文件 -> 新建 -> 工程

3.標題: 輸入你的計畫名稱

4.完成後就會有一張空白的原理圖

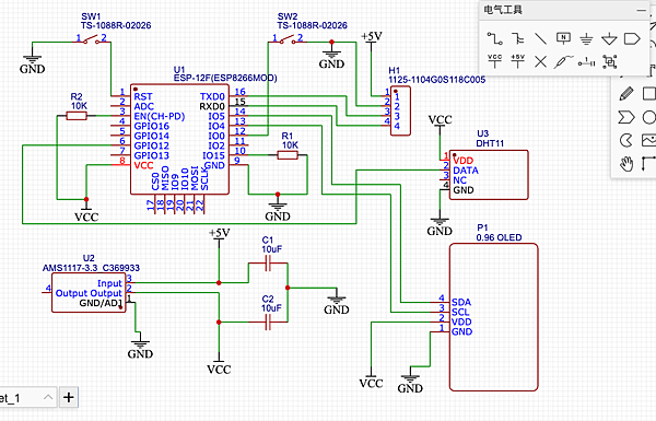
5.構想一下要做什麼裝置,今天就做一個ESP8266 + DHT11 + OLED 顯示的裝置吧!
首先要找一下ESP8266的模組,打開左邊工具列 -> 1.元件庫 -> 2.關鍵字搜尋 -> 3.選擇適合的元件 -> 4.放置
這裡要注意盡量選擇創立商城或是嘉利創的元件,通常不會有問題,而且有3D構建圖。
首先我們選用ESP-12F的模組

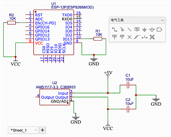
6.放置好後看一下原理圖,ESP-12F 的pin腳都會列出來,接者就是開始連線了。以ESP8266 來說,除了VCC,GND外,pin3 EN_pin 必須上拉接到VCC,pin10 GPIO15 必須下拉接到GND,這個部分各位可以去看一下每個晶片的Data sheet 都會有寫

先把VCC,GND 拉出來,用電氣工具選擇

接著處理上拉,及下拉,都必須串連電阻,一樣找元件庫,我們選用貼片電阻,可以用左側目錄去選,依據元件類別,或是用關鍵字搜尋。
因為用0805的貼片,選用10K 電阻,就輸入0805 10K就可以找到,因為很多類似的,要花一點時間篩選,但是基本上尺寸是0805圖就不會錯了。

7.選好電阻後,要開始來連連看了,一開始不用很刻意去排版,只要確認連對位置就好。
連線時使用 導線 工具,紅色框框的選項,把兩個端點連起來就好。

連起來就像這樣

8.接下來處理電源問題,因為ESP8266 使用3.3V電壓,一般USB等...都是5V,所以必須用LDO降壓,5V -> 3.3V
選擇使用最普及的AMS1117-3.3 的元件,記得要選對封裝尺寸SOT-223。


因為要搭配電容,一樣到元件庫選擇0805尺寸的貼片電容,關鍵字0805 10uf,(一般10uf就夠了,網路有很多論點,可以自行參考)

好了,全部放好就又要來連連看了,這邊注意一下,LDO input使用5V,所以多拉一個5V的電源符號,必須跟VCC(3.3V)區隔,不要連錯了......
input -> 5V,output -> VCC,C1,C2分別是並聯5V - GND, VCC - GND。


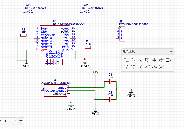
9.接下來要將RST_pin 及 GPIO0的pin 拉出來連接按鈕,並且將TX,RX pin 拉出來,以便後上傳程式碼使用
這裡使用3.9x3.0 2pin的貼片按鈕,4pin 的排針(2.54mm pitch的),連接USB TTL 使用。



好了又開始來連連看,兩個按鈕的一端接GND,另一端分別接RST_pin 及GPIO0,4P排針的pin腳可以參考自己TTL的pin位置,這樣就不用交叉連接。

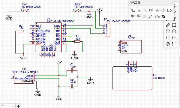
10.接下來比較熟悉了吧!加快速度,打開元件庫,找DHT11 以及 0.96"的OLED。
這邊要注意,OLED使用I2C的模組,所以只能使用用戶提供的資料庫,系統都是貼片,目前功力還不到那.....
要確認針腳位置及尺寸是不是跟自己買的一樣,要不然針腳位置lay錯了就GG了。


放好後又開始來連連看,DHT11 使用VCC(3.3V),DATA_pin -> GPIO12,OLED的 SDA -> GPIO5,SCL -> GPIO4
元件位置可以旋轉調整,方便連線。


這裡要注意一下,DHT11的DATA_pin要並聯一個10k電阻到VCC,試試看怎麼做?

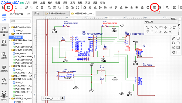
11.到這裡就差不多完成了,接下來就要來產生PCB圖檔了,先按1存擋,接著按2 原理圖轉PCB。

會詢問是否檢查網路(不是WiFi),因為元件不是所有的pin都有連接,所以選擇否就好了。
自己要先確認是否所有的線都連對,系統不會自動判斷是不是接錯喔!

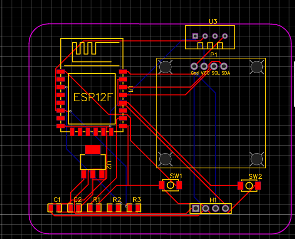
接著選擇PCB板的層數及尺寸,可選擇形狀,這是選用圓角的板子

12.所有元件都在圖上了,開始來玩大風吹了
右上的圖層工具可以調整元件放置的層別,我們先放在頂層就好,如果要放在背面,可以選到底層,將元件調整到底層
把元件擺在紫色邊筐層內,先不管線怎麼拉,等一下自動跑就好了

好了!這樣是不是美美的

接下來要自動佈線了,選上方工具列 佈線 -> 自動佈線

這遍先點紅色框框處,先下載本地端佈線程序,這樣才能夠佈線。

安裝完後,就可以自動佈線了,這樣就完成了

看一下 2D 及 3D圖


好了這樣就完成簡單PCB設計,當然還可以優化調整元件位置及方向,這樣佈線可以更好看。
今天先介紹到這,後續PCB設計好後就可以製造下單嘍
