夏天到了想要開啟冷氣才發現遙控器螢幕黑屏了,本想丟掉換新的,後來google一下,發現黑屏是可以救的,於是死馬當活馬醫,反正壞了也沒關係

首先把遙控器拆開,LCD的背板已經黑黑的,粉紅色的是導電膠條,要對應基板金手指不要弄掉了

用美工刀尖端把背膠撕開,注意平均施力避免玻璃破裂


撕掉後看起來就是一塊透明玻璃(背膠太黏,黑線都掉漆了....)

找銀龍貼紙(背膠面是銀色的可以反光),裁切適合大小貼合在LCD玻璃上

注意表面清潔,避免異物及氣泡

完成(技術不好表面還是有氣泡 >_<)

把LCD跟基板組合好,注意導電膠跟金手指的位置,上電測試,可以正常顯示,已經沒有黑屏了

忽然間有個大膽的想法,遙控器基板按鍵的兩端都有獨立的pad,那是否可另外拉線來控制遙控器呢?
第一個我就想到用Siri來控制遙控器開啟/關閉冷氣,還可以調溫度,因此只要控制3個按鈕,因此要設計一個HomeKit裝置控制3個Switch
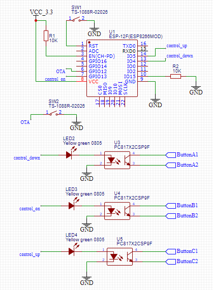
之前有設計一個ESP8266 HomeKit裝置,3個GPIO 控制3個光偶,模擬開關可以控制鐵捲門遙控器,就直接拿來套用

線路圖

ESP8266 HomeKit 程式庫選用這個,目前使用上比較穩定 Arduino-HomeKit-ESP8266
可以用這個範例2去修改


範例只有一個Switch,因此要再增加兩個,程式修改如下,請參考
wifi_info.h 可以刪除,我已經修改為WiFiManager,不用每次修改WiFi密碼
Example02_Switch
==================================================================
/*
* switch.ino
*
* Created on: 2020-05-15
* Author: Mixiaoxiao (Wang Bin)
*
* HAP section 8.38 Switch
* An accessory contains a switch.
*
* This example shows how to:
* 1. define a switch accessory and its characteristics (in my_accessory.c).
* 2. get the switch-event sent from iOS Home APP.
* 3. report the switch value to HomeKit.
*
* You should:
* 1. read and use the Example01_TemperatureSensor with detailed comments
* to know the basic concept and usage of this library before other examples。
* 2. erase the full flash or call homekit_storage_reset() in setup()
* to remove the previous HomeKit pairing storage and
* enable the pairing with the new accessory of this new HomeKit example.
*/
#include "Arduino.h"
#include "arduino_homekit_server.h"
#include "ArduinoOTA.h"
#include "EEPROM.h"
#include "WiFiManager.h"
#include "Ticker.h"
Ticker ticker;
#define LOG_D(fmt, ...) printf_P(PSTR(fmt "\n") , ##__VA_ARGS__);
const int OTA_Pin = 12;//OTA
const int ledPin = 2;//LED
//const int downPin = 4;//DOWN
//const int upPin = 5; //UP
//const int stopPin = 13; //STOP
bool ota_flag = false;
void tick()
{
digitalWrite(ledPin, !digitalRead(ledPin)); // set pin to the opposite state
}
void setup() {
Serial.begin(115200);
pinMode(ledPin, OUTPUT);
digitalWrite(ledPin, LOW);
pinMode(OTA_Pin, INPUT_PULLUP);
//WiFi
WiFi.mode(WIFI_STA);
WiFiManager wifiManager;
wifiManager.autoConnect("Remote_Control");
Serial.println("");
Serial.println("WiFi connected");
Serial.println("IP address: ");
IPAddress ip = WiFi.localIP();
Serial.println(ip);
if(WiFi.isConnected()){
for (int i = 0; i < 2 ; i++) {
digitalWrite(ledPin, HIGH);
delay(200);
digitalWrite(ledPin, LOW);
delay(200);
}
digitalWrite(ledPin, HIGH);
}
//Start OTA 按住OTA鈕 藍燈閃3下放開進入OTA模式
if (digitalRead(OTA_Pin) == LOW) {
for (int i = 0; i < 3 ; i++) {
digitalWrite(ledPin, HIGH);
delay(500);
digitalWrite(ledPin, LOW);
delay(500);
}
delay(3000);
if (digitalRead(OTA_Pin) == HIGH) {
Serial.println("OTA.....");
ota_flag = true;
ArduinoOTA.onStart([]() {
String type;
if (ArduinoOTA.getCommand() == U_FLASH) {
type = "sketch";
} else { // U_FS
type = "filesystem";
}
// NOTE: if updating FS this would be the place to unmount FS using FS.end()
Serial.println("Start updating " + type);
});
ArduinoOTA.onEnd([]() {
Serial.println("\nEnd");
});
ArduinoOTA.onProgress([](unsigned int progress, unsigned int total) {
Serial.printf("Progress: %u%%\r", (progress / (total / 100)));
});
ArduinoOTA.onError([](ota_error_t error) {
Serial.printf("Error[%u]: ", error);
if (error == OTA_AUTH_ERROR) {
Serial.println("Auth Failed");
} else if (error == OTA_BEGIN_ERROR) {
Serial.println("Begin Failed");
} else if (error == OTA_CONNECT_ERROR) {
Serial.println("Connect Failed");
} else if (error == OTA_RECEIVE_ERROR) {
Serial.println("Receive Failed");
} else if (error == OTA_END_ERROR) {
Serial.println("End Failed");
}
});
ArduinoOTA.begin();
Serial.println("Ready");
Serial.print("IP address: ");
Serial.println(WiFi.localIP());
}
delay(1000);
if (digitalRead(OTA_Pin) == LOW) {//長按OTA鈕直到快閃6下,清除所有設定
Serial.println("Reset.....");
wifiManager.resetSettings();
homekit_storage_reset();
for (int i = 0; i < 6 ; i++) {
digitalWrite(ledPin, HIGH);
delay(100);
digitalWrite(ledPin, LOW);
delay(200);
}
ESP.restart();
}
}
else {
//homekit_storage_reset(); // to remove the previous HomeKit pairing storage when you first run this new HomeKit example
my_homekit_setup();
ticker.attach(1, tick);
}
}
void loop() {
if (ota_flag) {
ArduinoOTA.handle();
}
else{
my_homekit_loop();
delay(10);
}
}
//==============================
// HomeKit setup and loop
//==============================
// access your HomeKit characteristics defined in my_accessory.c
extern "C" homekit_server_config_t config;
extern "C" homekit_characteristic_t cha_switch_on; //第1組SW
extern "C" homekit_characteristic_t cha_switch_on2; //第2組SW
extern "C" homekit_characteristic_t cha_switch_on3; //第3組SW
static uint32_t next_heap_millis = 0;
#define PIN_SWITCH 5 //up
#define PIN_SWITCH2 4 //down
#define PIN_SWITCH3 13 //On/OFF
//Called when the switch value is changed by iOS Home APP
void cha_switch_on_setter(const homekit_value_t value) {
bool on = value.bool_value;
cha_switch_on.value.bool_value = on;//sync the value
LOG_D("Switch: %s", on ? "ON" : "OFF");
digitalWrite(PIN_SWITCH, on ? HIGH : LOW); //顯示SW狀態
delay(200);
digitalWrite(PIN_SWITCH, LOW); //每次按下200ms後恢復低電平模擬短按按鈕
// bool switch_is_on = false;
// cha_switch_on.value.bool_value = switch_is_on;
// homekit_characteristic_notify(&cha_switch_on, cha_switch_on.value);
}
void cha_switch_on2_setter(const homekit_value_t value) {
bool on = value.bool_value;
cha_switch_on2.value.bool_value = on; //sync the value
LOG_D("Switch: %s", on ? "ON" : "OFF");
digitalWrite(PIN_SWITCH2, on ? HIGH : LOW);
delay(200);
digitalWrite(PIN_SWITCH2, LOW);
// bool switch_is_on2 = false;
// cha_switch_on2.value.bool_value = switch_is_on2;
// homekit_characteristic_notify(&cha_switch_on2, cha_switch_on2.value);
}
void cha_switch_on3_setter(const homekit_value_t value) {
bool on = value.bool_value;
cha_switch_on3.value.bool_value = on; //sync the value
LOG_D("Switch: %s", on ? "ON" : "OFF");
if(on == true){ //當開關狀態為on,顯示為開
digitalWrite(PIN_SWITCH3, on ? HIGH : LOW);
delay(500);
digitalWrite(PIN_SWITCH3, LOW);//每次按下500ms後恢復低電平模擬短按按鈕
}
else{ //當開關狀態為off,顯示為關
digitalWrite(PIN_SWITCH3, on ? HIGH : LOW);
delay(200);
digitalWrite(PIN_SWITCH3, HIGH);//每次按輸出高電平,500ms後恢復低電平模擬短按按鈕
delay(500);
digitalWrite(PIN_SWITCH3, LOW);
}
//bool switch_is_on3 = false;
//cha_switch_on3.value.bool_value = switch_is_on3;
//homekit_characteristic_notify(&cha_switch_on3, cha_switch_on3.value);
}
void my_homekit_setup() {
pinMode(PIN_SWITCH, OUTPUT);
digitalWrite(PIN_SWITCH, LOW);
pinMode(PIN_SWITCH2, OUTPUT);
digitalWrite(PIN_SWITCH2, LOW);
pinMode(PIN_SWITCH3, OUTPUT);
digitalWrite(PIN_SWITCH3, LOW);
//Add the .setter function to get the switch-event sent from iOS Home APP.
//The .setter should be added before arduino_homekit_setup.
//HomeKit sever uses the .setter_ex internally, see homekit_accessories_init function.
//Maybe this is a legacy design issue in the original esp-homekit library,
//and I have no reason to modify this "feature".
cha_switch_on.setter = cha_switch_on_setter;
cha_switch_on2.setter = cha_switch_on2_setter;
cha_switch_on3.setter = cha_switch_on3_setter;
arduino_homekit_setup(&config);
//report the switch value to HomeKit if it is changed (e.g. by a physical button)
//bool switch_is_on = false;
//cha_switch_on.value.bool_value = switch_is_on;
//homekit_characteristic_notify(&cha_switch_on, cha_switch_on.value);
}
void my_homekit_loop() {
arduino_homekit_loop();
const uint32_t t = millis();
if (t > next_heap_millis) {
// show heap info every 5 seconds
next_heap_millis = t + 3 * 1000;
LOG_D("Free heap: %d, HomeKit clients: %d",
ESP.getFreeHeap(), arduino_homekit_connected_clients_count());
}
}
修改裝置敘述
Line 2230可以修改裝置顯示的名稱
my_accessory
==================================================================
/*
* my_accessory.c
* Define the accessory in C language using the Macro in characteristics.h
*
* Created on: 2020-05-15
* Author: Mixiaoxiao (Wang Bin)
*/
#include "homekit/homekit.h"
#include "homekit/characteristics.h"
void my_accessory_identify(homekit_value_t _value) {
printf("accessory identify\n");
}
// Switch (HAP section 8.38)
// required: ON
// optional: NAME
// format: bool; HAP section 9.70; write the .setter function to get the switch-event sent from iOS Home APP.
homekit_characteristic_t cha_switch_on = HOMEKIT_CHARACTERISTIC_(ON, false);
// format: string; HAP section 9.62; max length 64
homekit_characteristic_t cha_name = HOMEKIT_CHARACTERISTIC_(NAME, "SW_UP");
//switch2
homekit_characteristic_t cha_switch_on2 = HOMEKIT_CHARACTERISTIC_(ON, false);
homekit_characteristic_t cha_name2 = HOMEKIT_CHARACTERISTIC_(NAME, "SW_DOWN");
//switch2
homekit_characteristic_t cha_switch_on3 = HOMEKIT_CHARACTERISTIC_(ON, false);
homekit_characteristic_t cha_name3 = HOMEKIT_CHARACTERISTIC_(NAME, "SW_ONOFF");
homekit_accessory_t *accessories[] = {
HOMEKIT_ACCESSORY(.id=1, .category=homekit_accessory_category_switch, .services=(homekit_service_t*[]) {
HOMEKIT_SERVICE(ACCESSORY_INFORMATION, .characteristics=(homekit_characteristic_t*[]) {
HOMEKIT_CHARACTERISTIC(NAME, "SW_UP"),
HOMEKIT_CHARACTERISTIC(MANUFACTURER, "ESP HomeKit"),
HOMEKIT_CHARACTERISTIC(SERIAL_NUMBER, "123456"),
HOMEKIT_CHARACTERISTIC(MODEL, "ESP8266/ESP32"),
HOMEKIT_CHARACTERISTIC(FIRMWARE_REVISION, "1.0"),
HOMEKIT_CHARACTERISTIC(IDENTIFY, my_accessory_identify),
NULL
}),
HOMEKIT_SERVICE(SWITCH, .primary=true, .characteristics=(homekit_characteristic_t*[]){
&cha_switch_on,
&cha_name,
NULL
}),
NULL
}),
HOMEKIT_ACCESSORY(.id=2, .category=homekit_accessory_category_switch, .services=(homekit_service_t*[]) {
HOMEKIT_SERVICE(ACCESSORY_INFORMATION, .characteristics=(homekit_characteristic_t*[]) {
HOMEKIT_CHARACTERISTIC(NAME, "SW_DOWN"),
HOMEKIT_CHARACTERISTIC(MANUFACTURER, "ESP HomeKit"),
HOMEKIT_CHARACTERISTIC(SERIAL_NUMBER, "0123456"),
HOMEKIT_CHARACTERISTIC(MODEL, "ESP8266/ESP32"),
HOMEKIT_CHARACTERISTIC(FIRMWARE_REVISION, "1.0"),
HOMEKIT_CHARACTERISTIC(IDENTIFY, my_accessory_identify),
NULL
}),
HOMEKIT_SERVICE(SWITCH, .primary=true, .characteristics=(homekit_characteristic_t*[]){
&cha_switch_on2,
&cha_name2,
NULL
}),
NULL
}),
HOMEKIT_ACCESSORY(.id=3, .category=homekit_accessory_category_switch, .services=(homekit_service_t*[]) {
HOMEKIT_SERVICE(ACCESSORY_INFORMATION, .characteristics=(homekit_characteristic_t*[]) {
HOMEKIT_CHARACTERISTIC(NAME, "SW_STOP"),
HOMEKIT_CHARACTERISTIC(MANUFACTURER, "ESP HomeKit"),
HOMEKIT_CHARACTERISTIC(SERIAL_NUMBER, "0123456"),
HOMEKIT_CHARACTERISTIC(MODEL, "ESP8266/ESP32"),
HOMEKIT_CHARACTERISTIC(FIRMWARE_REVISION, "1.0"),
HOMEKIT_CHARACTERISTIC(IDENTIFY, my_accessory_identify),
NULL
}),
HOMEKIT_SERVICE(SWITCH, .primary=true, .characteristics=(homekit_characteristic_t*[]){
&cha_switch_on3,
&cha_name3,
NULL
}),
NULL
}),
NULL
};
homekit_server_config_t config = {
.accessories = accessories,
.password = "111-11-111"
};
燒錄好程式就可以測試配對,配對代碼 111-11-111 (8個1)

配對好就會顯示在"家庭"裡面

接下來就是DIY時間了,因為遙控器種類太多,所以依現況改造
把相對應按鍵的Pad 焊上漆包線(選擇較細軟的訊號線,避免影響實體按鍵操作)
用紙膠帶固定漆包線避免干擾按鍵,一共4條訊號線,對應按鍵:
ON/OFF : 對應Pin 1- 2
升溫 : 對應Pin 2- 4
降溫 : 對應Pin 3- 4

確認完成後把訊號線拉到背面,就可以先將按鍵組裝起來

將訊號線跟ESP8266 裝置組裝起來,遙控器電源一般為3V,所以可以直接使用ESP的電源即可

組裝完成,上電測試一下,顯示功能正常

接下來看看測試的影片
